
一、通知文件
关于发布修订版专利申请请求类表格的通知
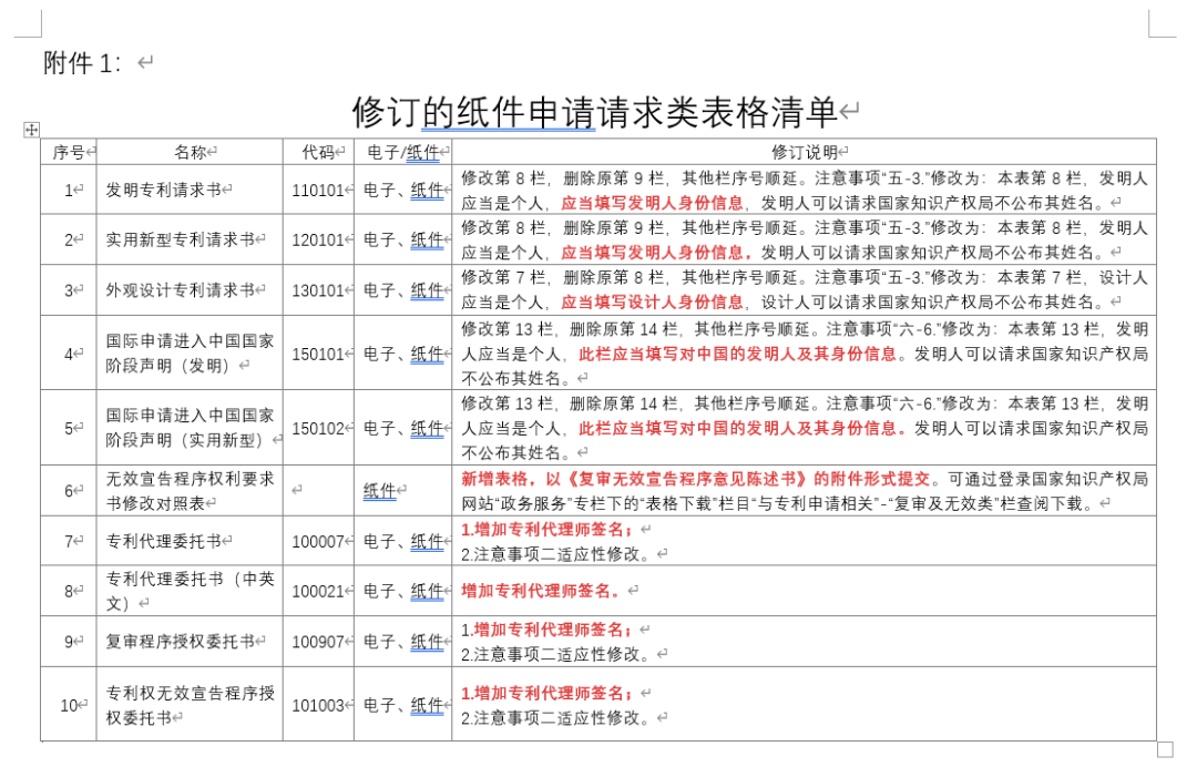
为配合新修订的《专利审查指南》实施,国家知识产权局决定对业务调整涉及的专利申请请求类表格作出相应修订。
具体修订内容包括:
发明专利请求书、实用新型专利请求书、外观设计专利请求书中新增了“发明人身份证件号码”;2026年1月1日起,专利申请需填写所有发明人的身份证号码(身份信息)。
专利代理委托书、复审程序授权委托书、专利权无效宣告程序授权委托书新增“专利代理师签名”。
以上修订自2026年1月1日起启用,对应的旧版表格同时停止使用。本次修订不涉及客户端和电子申请数据标准规范调整。
当前启用的专利纸件申请请求类表格,当事人均可以即时通过登录国家知识产权局网站(http://www.cnipa.gov.cn)“政务服务”专栏下的“表格下载”栏目查阅下载。特此通知。
国家知识产权局
2025年12月15日
二、具体修改内容
(一)发明专利请求书、实用新型专利请求书、外观设计专利请求书中 新增了“发明人身份证件号码”。
(二)专利代理委托书、复审程序授权委托书、 专利权无效宣告程序授权委托书新增“专利代理师签名”。
图1-专利代理委托书
图2-复审程序授权委托书
图3- 专利权无效宣告程序授权委托书
(三)以后答复无效程序时,权利人需要递交【无效宣告程序权利要求书修改对照表】。
来源:https://www.cnipa.gov.cn/art/2025/12/18/art_75_203144.html?sessionid=1153997812